【導讀】德州儀器最新研究揭示:采用其先進的氮化鎵 (GaN) 功率器件,光伏充電控制器的性能與設計迎來顯著躍升。相較于傳統硅基MOSFET方案,GaN技術不僅大幅提升系統效率,更能有效縮減電路板面積,且關鍵優勢在于——實現這些突破的同時,系統物料成本 (BOM) 可維持不變。
德州儀器最新研究揭示:采用其先進的氮化鎵 (GaN) 功率器件,光伏充電控制器的性能與設計迎來顯著躍升。相較于傳統硅基MOSFET方案,GaN技術不僅大幅提升系統效率,更能有效縮減電路板面積,且關鍵優勢在于——實現這些突破的同時,系統物料成本 (BOM) 可維持不變。
電子電氣設備快速發展,需要提供的功率比以往任何時候都大得多。對于許多家庭來說,要縮減電費支出或助力實現綠色可持續的未來,太陽能都是不錯的選擇,而半導體在其中發揮著重要作用。
適用于光伏應用的緊湊型高效電源轉換器既能幫助用戶減少室內占用面積,又能節省成本。氮化鎵 (GaN) 使得這一趨勢成為可能。TI 的新款中壓 GaN 設計通過集成驅動器并優化電源環路,使設計得以大幅簡化。

圖 1 TI LMG2100
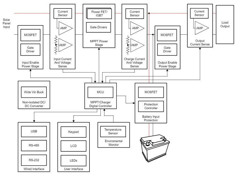
光伏充電控制器可與光伏 (PV) 陣列配合使用,采用最大功率點跟蹤 (MPPT) 算法為離網和混合離網應用中的電池和電氣負載發電。輸出電壓和輸出電流是經過調節的結果。控制器可以安全地調節電池,防止過度充電或過度放電,從而延長電池壽命。光伏電控制器內部的高效電源轉換器可以更大限度地提高太陽能發電量。

圖 2 光伏充電控制器圖
TIDA-010042 參考設計是一款光伏充電控制器,支持 15V 至 60V 輸入電壓以及 12V/24V 電池,可提供 400W 以上的功率。在包含兩相交錯降壓轉換器的舊設計中,選擇了 CSD19531Q5A 作為主電源開關 MOSFET,每相開關頻率為 180kHz。


圖 3 舊 TIDA-010042 板
在 12V 和 24V 負載條件下以 0.6 的固定占空比對電路板進行測試。在 12V 負載下,峰值效率為 96.7%,歐洲加權效率約為 96.4%。在 24V 負載下,峰值效率為 97.3%,歐洲加權效率約為 96.4%。

圖 4 舊 TIDA-010042 效率曲線
GaN 器件可在相同或更低損耗下實現更高的開關頻率,只需將 MOSFET 更改為 TI 全新的中壓 GaN 器件 LMG2100 即可,這款器件具有更低的 Rds(on) 和低得多的寄生電容。具有更高開關頻率的轉換器可以使無源器件更小,從而減小 PCB 尺寸并降低成本。此外,更高的效率可降低熱耗散,在使用同一光伏電池板的情況下可輸出更多功率,從而節省散熱材料和電費。
新的 TIDA-010042 使用 LMG2100 作為單相降壓轉換器功率級,簡化了設計要求。通過引入 LMG2100,PCB 面積節省了約 37%,BOM 成本也下降了 37%。


圖 5. 新 TIDA-010042 板
在與采用 MOSFET 的 TIDA-010042 相同的條件下進行測試,但改用 GaN 和 2 層 PCB 且開關頻率為 250kHz;在 12V 負載和 24V 負載下的峰值效率分別為 98.4% 和 98.5%。歐洲加權效率分別為 97.5% 和 98.2%。與 MOSFET 版本相比,峰值效率提高了至少 1.2%,歐洲加權效率提高了至少 1.1%,同時 BOM 成本進一步降低。

圖 6. 新 TIDA-010042 效率
為了充分利用 GaN 器件的功能,TI 建議使用至少 4 層 PCB,由于導通和關斷速度很快,因此其所需的降壓轉換器輸入環路電感極低。4 層 PCB 板非常小,因此可以通過優化布局來幫助盡可能降低輸入環路電感,而且不會增加很多成本。通過增加 2 層,PCB 損耗和開關損耗大幅降低,同時效率進一步提高。在 12V 和 24V 負載下,歐洲加權效率分別為 97.9% 和 98.5%,與 2 層版本相比提升了 0.3% 左右。圖 7 所示為使用 TI GaN 和 MOSFET 的光伏充電控制器之間的效率比較情況,顯示出有很大的性能提升。

圖 7. 使用 12V 負載系統進行測試

圖 8. 使用 24V 負載系統進行測試

圖 9. BOM 成本比較
圖 9 顯示了 BOM 成本比較情況。舊版本采用交錯降壓轉換器和 MOSFET,需要更多無源器件來降低成本并會增大尺寸。主要的節省來自電感器和無源器件。此外,在使用 4 層電路板的情況下,GaN 器件可以在 400W 的條件下將所有熱量散發到 PCB 中,無需添加風扇或散熱器,結溫遠低于安全工作區。圖 9 中未考慮散熱材料的節省情況。
(來源:德州儀器)
推薦閱讀:
800V高壓平臺突圍!安森美碳化硅技術賦能小米YU7性能躍升
安森美與英偉達強強聯手,800V直流方案賦能AI數據中心能效升級





