【導讀】模擬 EE 世界失去了一顆明星。Jim 的數百篇文章、書籍和應用筆記是(并將繼續是)信息、靈感和看到大師輕松解決棘手設計難題的喜悅的無底泉源,所有這些都包含在令人愉快的寫作風格中。這里介紹的設計思想源自他發表在 AN45測量和控制電路集(夜班尿布和設計)第 7 頁的電路之一。
模擬 EE 世界失去了一顆明星。Jim 的數百篇文章、書籍和應用筆記是(并將繼續是)信息、靈感和看到大師輕松解決棘手設計難題的喜悅的無底泉源,所有這些都包含在令人愉快的寫作風格中。這里介紹的設計思想源自他發表在 AN45測量和控制電路集(夜班尿布和設計)第 7 頁的電路之一。
用您獨特的設計讓工程界驚嘆不已: 設計創意提交指南
在他的筆記中,Jim 討論了使用晶體管V BE tempco 作為廉價溫度傳感器的吸引力,但在實踐中,它的實用性如何受到不可預測的晶體管到晶體管V BE可變性的限制。他解釋了這個問題如何需要初始傳感器晶體管校準(如果傳感器需要更換則重新校準),這在很大程度上抵消了任何預期的便利和成本節約。
然后吉姆用一個巧妙的解決方案挽救了這一天。
Jim 說,事實證明,雖然隨機晶體管的恒定電流 V BE不可預測,但 BJT V BE 隨可變電流的變化是非??深A測的。具體來說,它可靠地服從這個簡單的對數方程……
V BE = Tabs 198?V LOG 10 (I 1 /I 2 )
其中 Tabs = o開爾文的溫度。因此,當用作溫度計時……
Tabs = V BE 5050 / LOG 10 (I 1 /I 2 ) = 5050 ?V BE如果 I 1 /I 2 = 10
注意這個很酷(而且很容易記住)的“50-50”常量!
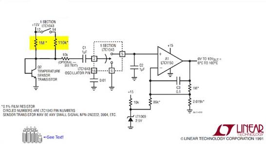
Jim 在圖 1拓撲中應用了這種關系,據說將 10:1 偏置電流周期1置于 Q2 的二極管連接的 NPN 晶體管上,同步整流產生的 198?Vpp / o K AC 波形,然后放大和偏移產生的 DC 以產生0 到 10V = 0 到 100 o C,不需要傳感器晶體管特定校準,輸出。
圖 1 Jim Williams 的基于 V BE的溫度計。
我在許多成功的測溫應用中使用了“五十分”,并在圖 2的O K 度到微秒振蕩器中提供了這個想法的新變體。
圖 2振蕩器是溫度計。
此處的?V BE 電流比由 R3/R4 電阻對(加上 R1+R2 積分器網絡的一小部分貢獻)設置為 16:1。這會在 A2 引腳 7 上產生一個與溫度成比例的ΔV BE 周期性階躍:每當 A1 比較器切換 Q2 FET 時,LOG 10 (16)/5050 = 238?V/ O K。我選擇了較大的 16 與 10:1 電流比,以便為運算放大器提供更容易處理的信號,并降低一些次要潛在誤差源的重要性。C2 提供正反饋以確保比較器轉換快速且干凈。
然后,A2 積分器從?V BE 逐步回到 A1 的 500mV 設定點,如圖 3所示,在 300 O K = 27 O C時生成持續時間T = 10?s/ O K = 3ms 的對稱半周期超時。
圖 3溫度計振蕩器波形。
盡管如 Willams 申請中所述,Q1 傳感器晶體管本身不需要校準。微調器 R1 主要用作積分器電容器 C1 和 Vdd 容差的單點補償。一旦調整好R1,即使更換Q1也無需重新訪問。
溫度計振蕩器的 0/5V 輸出可通過標準微控制器定時器硬件方便地轉換為數字溫度讀數。在1MHz的時鐘速率下,一個振蕩半周期T的轉換分辨率為0.1 O。
一個拼寫錯誤顯然不知何故溜進了吉姆的原理圖。據說設置 10:1 電流比并因此應為 9:1 電阻比的電阻器對實際上是 549k/49.9k = 11:1,將設置 12:1 電流,因此比例因子為214uV/ oK;不是規定的 198uV。我不知道是否存在修正這個 8% 小問題的修訂版,但這是一個簡單的修正,我冒昧地做了。此外,Q1 是不必要的。
免責聲明:本文為轉載文章,轉載此文目的在于傳遞更多信息,版權歸原作者所有。本文所用視頻、圖片、文字如涉及作品版權問題,請聯系小編進行處理。
推薦閱讀:
2023第十屆世界雷達博覽會、2023第三屆“雷達與未來”全球峰會新聞發布會在京召開
具有數字接口的雙 13A μModule 穩壓器,用于遠程監控和控制電源





