【導讀】用于電源控制的新興數字 IC 缺乏模擬 IC 中常見的基本功能,例如內置柵極驅動和電流限制。數字電源控制器通常僅具有 PWM(脈寬調制)邏輯輸出,并且分立柵極驅動器很少包含電流限制。此外,大多數受保護的 FET 僅在低頻、低側應用中工作。
用于電源控制的新興數字 IC 缺乏模擬 IC 中常見的基本功能,例如內置柵極驅動和電流限制。數字電源控制器通常僅具有 PWM(脈寬調制)邏輯輸出,并且分立柵極驅動器很少包含電流限制。此外,大多數受保護的 FET 僅在低頻、低側應用中工作。
National Semiconductor的 LM3485 IC包含具有電流限制功能的高側柵極驅動器(參考文獻 1)。然而,由于可變開關頻率和過沖,以及無法將反饋調節到低于 1.24V 參考電壓,該模擬 IC 的遲滯控制方案可能會在某些應用中產生令人懷疑的性能。傳統的 PID(比例積分微分)控制方案可以克服這些限制,但會增加相當大的復雜性。
Flextek Electronics的 CLZD010 CLOZD(Z 域考德威爾環路優化)控制器芯片 IC通過數字設備的嵌入式智能拓寬并簡化了控制應用(參考文獻 2)。單個時域補償器取代了三個頻域 PID 參數,從而消除了復雜的穩定性分析。該電路不需要 PC 接口,因為您可以檢查開環響應,然后使用引腳設置來配置閉環補償。然而,PWM 輸出只是邏輯電平驅動器。
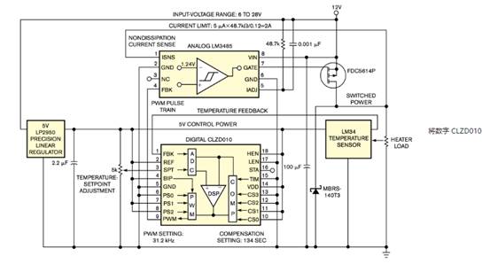
將數字 CLZD010 的簡單而強大的閉環控制與模擬 LM3485 的限流高側柵極驅動相結合,實現兩全其美(圖 1 )。數字 IC 的 PWM 邏輯電平優先于模擬 IC 的遲滯比較器來切換 FET。ISNS 處的第二個比較器(LM3485 的引腳 1)會在導通期間 FET 兩端的電壓超過預定值時關閉 FET,以限制電流。
電路結合CLZD010和LM3485圖 1將數字 CLZD010 的簡單而強大的閉環控制與模擬 LM3485 的限流高側柵極驅動相結合,實現兩全其美。
在熱響應示例中(圖 2a),電路需要大約三分鐘才能使開環溫度達到其終值的大約三分之二,因此閉環補償在圖 1 中為 134 秒,稍快一些由于驅動,終的閉環溫度很快接近其終值;然后電壓降低,使溫度穩定在設定點而不會出現過沖(圖 2b)。您可以使用這種基本電路組合來滿足多個行業的廣泛應用。
熱響應圖圖 2在熱響應示例 (a) 中,電路需要大約三分鐘時間才能使開環溫度達到其終值的大約三分之二。由于驅動,終的閉環溫度很快接近其終值;然后電壓降低,使溫度穩定在設定點而不會出現過沖。
免責聲明:本文為轉載文章,轉載此文目的在于傳遞更多信息,版權歸原作者所有。本文所用視頻、圖片、文字如涉及作品版權問題,請聯系小編進行處理。
推薦閱讀:


