【導讀】LED應用需要直流電才能運行。然后,本文將介紹一些當前的AC到DC線路驅動器問題,以及制造商如何解決該問題以便為LED提供DC電源。
LED應用需要直流電才能運行。然后,本文將介紹一些當前的AC到DC線路驅動器問題,以及制造商如何解決該問題以便為LED提供DC電源。
背景
操作LED系統的最簡單方法是擁有隨時可用的DC電源,例如可用來驅動電流的電池。使用電池作為直流電源的優點是可以設計相對簡單的電路,該電路可以根據所使用的LED的特定電壓在相對安全的電壓下進行操作。今天部署的許多分立照明類LED的標稱電壓約為3 VDC,可以串聯,并聯或串并聯組合布置,以實現所需的光并與直流電源緊密匹配。盡管直流電是為LED供電的一種好方法,但很少有直流配電系統可用于一般照明照明。
相反,AC通常在家庭,工業,辦公室和建筑物中無處不在-通常將其放置在經常部署LED照明系統的地方。AC系統固有地需要比DC更復雜的電路設計,因為必須進行AC到DC的轉換。交流到直流線路驅動器的這種轉換是LED照明行業目前面臨的普遍挑戰,因為它取代了白熾燈,熒光燈和鹵素燈等其他技術,正在努力在幾乎所有應用中實現LED。
怎么做的?
當前,許多電子和LED公司正在努力應對挑戰,以提供支持LED照明應用中的交流電到直流電的直接轉換的LED相關產品。首批將產品推向市場的公司之一是首爾半導體及其Acrich產品線。目前發貨的Acrich2是完全集成的模塊,與用于功率調節的IC結合在一起,專為交流驅動應用而設計,不需要傳統的開關模式轉換器,因為它可以通過兩根線直接連接到交流電源。它采用了抽頭式線性拓撲。這些LED模塊還具有高功率因數,可以在許多照明應用中提供最佳的節能效果。首爾半導體公司宣布了Acrich3,
LED應用需要直流電才能運行。然后,本文將介紹一些當前的AC到DC線路驅動器問題,以及制造商如何解決該問題以便為LED提供DC電源。
設計工程師應注意應用中可以容許多少LED電流紋波。閃爍是客戶注意到的有關AC-to-DC Direct Line解決方案的常見問題。閃爍是交流線路信號頻率的結果,如前所述,該頻率為50-60Hz,具體視國家/地區而定。在“抽頭線性”解決方案中發現的100%電流紋波會引起頻閃(閃爍)效應,這不僅會引起生理問題,而且在旋轉機械的工作環境中也很危險。美國能源部已經發布了《固態照明技術簡介》:“閃爍”,并指出“ LED閃爍特性主要取決于LED驅動器。”
創新的前進之路
德州儀器(TI)是致力于交流到直流線路驅動器問題的一家公司。德州儀器(TI)擁有屢獲殊榮的LED驅動器和解決方案的完整產品組合,這些照明驅動器和解決方案使照明開發商能夠靈活地優化其設計,以應對這一動態市場的嚴峻挑戰。最近,德州儀器(TI)推出了兩款產品,以提供一種更好,更輕松的方法來啟用和轉換用于LED照明系統的AC-to-DC。德州儀器(TI)交流解決方案與當今所有已知競爭對手相比的明顯優勢是,它可以實現低LED電流紋波,從而消除了閃爍問題。

LED應用需要直流電才能運行。然后,本文將介紹一些當前的AC到DC線路驅動器問題,以及制造商如何解決該問題以便為LED提供DC電源。
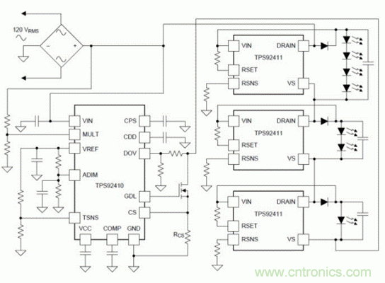
德州儀器(TI)TPS92411100V浮動MOSFET開關是一種用于從交流電源驅動LED的高性能解決方案,可提供高功率因數(PF),低總諧波失真()和低電流紋波。它旨在解決并減少閃爍時導致的生理和安全問題。它通過僅使用交流電,然后在其內部設計中添加存儲電容器來緩沖產生的能量,從而在二進制開關結構下以受控方式將交流電轉換為直流電,從而減小了調制深度,從而解決了這一問題。這種方法的理想好處之一是降低了閃爍指數,從而降低了生理和安全問題的可能性。在抽頭式線性設計中,電流基于“導通”電流吸收器而“步進”。(<30%)。德州儀器(TI)的開關線性設計汲取了連續的真實正弦電流,從而產生了良好的PF校正(> 0.9)和低的> span class =“ caps”(<15%)。> span class =“ sew_wrapper”>TPS92411它還利用獨特的2n切換步長設計優勢,使設計人員可以控制分辨率。這意味著,如果采用四(4)個零件,則可以實現十六個步驟(例如:24 = 16個步驟)。對用戶而言,結果是更高的LED利用率和更好的AC線路跟蹤。它采用浮動架構,其中每個TPS92411獨立運行,從而無需在IC之間進行通信,同時還具有壓擺率受控的開關,以降低電磁干擾(EMI)。
德州儀器(TI)TPS92410開關控制直接驅動線性控制器是TPS92411的補充。Picture它是高度集成的450V線性電流控制器,可與TPS92411浮動開關配合使用,以提供附加的控制和保護功能。能量轉換或EMI濾波不需要磁性部件。該TPS92410/ 11串聯可實現> 0.95 PF,良好的線路調整率和大于80%的效率。尋求增加可靠性的設計人員可以利用熱折返功能,該功能可以在溫度過高時自動降低LED電流。借助與傳統的或RF微控制器(MCU)一樣的模擬調光輸入即可輕松實現光強度控制,從而使與物聯網連接的智能照明變得輕而易舉。
為了獲得進一步的控制,功能和利益,設計人員可以考慮使用超低功耗MSP430F5172 16位混合信號微控制器或SimpleLink™ZigBee®CC2530片上系統(MCU),以基于MCU的燈具的形式添加其他智能控制(適用于802.15.4,ZigBee和RF4CE應用的SoC)解決方案。這些產品使設計工程師能夠利用許多有用的通信,控制和調光功能。
免責聲明:本文為轉載文章,轉載此文目的在于傳遞更多信息,版權歸原作者所有。本文所用視頻、圖片、文字如涉及作品版權問題,請電話或者郵箱聯系小編進行侵刪。



