【導讀】如果要設計一種負責測量多個模擬電壓(但不是所有同時測量)的系統,可以通過把測量結果多路復用為單個輸出信號來簡化下游電路,隨后采用共享組件對原始電壓電平進行串行處理和數字化。這么做的好處是信號鏈路組件的數目和尺寸將比采用“按每個通道進行設計”時所需的小得多。正確地實現一種多路復用解決方案需要注意幾個細節,特別是假如您希望在通道之間實現快速切換、進行準確的測量和保持低功耗。
引言
如果要設計一種負責測量多個模擬電壓(但不是所有同時測量)的系統,可以通過把測量結果多路復用為單個輸出信號來簡化下游電路,隨后采用共享組件對原始電壓電平進行串行處理和數字化。這么做的好處是信號鏈路組件的數目和尺寸將比采用“按每個通道進行設計”時所需的小得多。正確地實現一種多路復用解決方案需要注意幾個細節,特別是假如您希望在通道之間實現快速切換、進行準確的測量和保持低功耗。
快速響應
多路復用增加了組合信號的頻率含量,這是因為當每次多工器切換通道,多路轉換信號都將改變數值。即使輸入信號并沒有快速地變化,多路轉換信號也會快速改變,因此位于多工器之后的任何電路都必須對這些轉換做出快速響應。例如,倘若輸出信號在讀取下一個通道之前未完全穩定至目標準確度,則某個給定通道的測量值會取決于前一個通道的數值,這相當于通道至通道串擾。
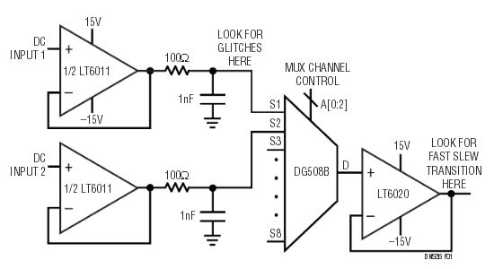
由于多工器的導通電阻不是零,因此常常需要采用一個運放來緩沖輸出。圖1示出了一款多路轉換的電路,其在MUX之前給每個通道布設一個運放,而在MUX之后則安置一個共享運放。這里我們考慮的是下游共享運放的性能。

圖1:多路轉換的系統。位于輸入端的LT6011緩沖器具有高輸入阻抗。位于MUX之后的LT6020能在MUX改變通道時快速轉換。LT6020特殊的輸入電路可避免在MUX輸入端上出現電壓毛刺
具有低功耗的運放之速度往往很慢。特別地,運放的擺率通常與運放的電源電流緊密相關。這是因為可用于給內部電容器充電的電流占運放總電源電流的一個固定比例。
另一方面,LT6020運放的擺率要比您依據其低電源電流所預計的高得多。該器件實現這一非凡功能的方法是根據輸入階躍的大小來調節擺率,因此大輸入階躍和小輸入階躍的處理速度一樣快。
圖2a和2b比較了LT6020和一款具有相似功耗的傳統運放對于瞬態階躍響應的影響。對于傳統的運放,大信號響應比小信號響應慢得多。然而LT6020對一個10V階躍和一個±200mV階躍的響應一樣干凈。由于具有這種快速轉換和迅速穩定至一個新數值的能力,加上仍然僅吸收100μA的電源電流,因而使得LT6020成為布設在多工器之后的緩沖器之上佳選擇。

圖2a:對于小的輸出信號,LT6020的運作情況與具有相同功率級別的其他運放相似。響應受增益帶寬的支配。

圖2b:對于大的輸出信號,與功率級別相似的其他運放相比,LT6020維持了信號保真度。響應受擺率的支配。

圖3a:一旦控制信號(上方掃跡)改變MUX通道,LT6020輸出(下方掃跡)將從前一個通道上的電壓轉換至下一個通道。中間的掃跡顯示的是至多工器的輸入,其幾乎沒有電壓毛刺。

圖3b:與圖3a相同的配置,但是在多工器之后布設了一個傳統運放(LT6011)。至多工器之輸入上的信號(中間掃跡)表明:由于有電流流過多工器并進入運放的保護二極管,因此出現了明顯的毛刺。
避免毛刺
即使安放在多工器之后的運放足夠快,但還有另一個重要細節常常被忽視。大多數高精度運放都具有跨接在輸入級兩端的內部保護二極管,旨在避免給輸入級上敏感的雙極晶體管施加反向偏置。當多工器從一個通道切換至下一個通道時,一個終端上的輸入電壓快速改變,而輸出(因此包括反饋節點)則尚未改變。這將導致一個大的電流尖峰流過內部保護二極管。這個電流來自哪里呢?其一定來自于連接至多工器之輸入的電路。如果該電路為高阻抗,或者速度緩慢,那么此電流尖峰將引起一個電壓毛刺。系統的輸出隨后將試圖跟隨該輸入電壓毛刺,所以直到此電壓毛刺自行化解之后輸出才能準確地穩定。
LT6020運放提供了一款針對該問題的獨特解決方案。其輸入器件不僅非常準確,而且具備足夠的堅固性以容許超過5V的反向偏置。于是,負責保護輸入的是一對背對背齊納二極管,而不是內部保護二極管。因此,對于5V或以下的輸入階躍,不會出現電流尖峰。如圖3a和3b所示,LT6020運放在傳感器的輸出上幾乎未引起電壓毛刺,而傳統的高精度運放(以LT6011為例)則會引起一個大的電壓毛刺。
結論
把高精度信號正確地多路復用為一個輸出信號需要謹慎地關注細節。LT6020利用一組獨特的特性簡化了多路復用解決方案的設計。例如,其擺率與處于這種低電源電流水平的其他運放相比要快得多,從而使之能夠對通道變化做出快速響應。另外,其獨特的輸入保護方案還可避免出現電流尖峰,而當采用傳統的高精度運放時,這種電流尖峰將在通道切換期間引起上游干擾。
(來源:中電網)
免責聲明:本文為轉載文章,轉載此文目的在于傳遞更多信息,版權歸原作者所有。本文所用視頻、圖片、文字如涉及作品版權問題,請聯系小編進行處理。
推薦閱讀:





