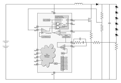
【導讀】在此配置中,外設配置為產生大多數電流模式的固定頻率電源。COG是互補輸出發生器。其功能是通過上升沿和下降沿輸入構成的可編程死區生成互補輸出。CCP配置為生成可編程的頻率上升沿。當電流超出斜率補償器的輸出時,比較器C1生成下降沿。CCP可與C1結合來產生占空比。一些拓撲(如升壓、反激或SEPIC)需要占空比。運放OPA用于提供反饋和補償。
在此配置中,外設配置為產生大多數電流模式的固定頻率電源。COG是互補輸出發生器。其功能是通過上升沿和下降沿輸入構成的可編程死區生成互補輸出。CCP配置為生成可編程的頻率上升沿。當電流超出斜率補償器的輸出時,比較器C1生成下降沿。CCP可與C1結合來產生占空比。一些拓撲(如升壓、反激或SEPIC)需要占空比。運放OPA用于提供反饋和補償。圖中由DAC為運放提供參考電壓,但如果不需要可編程電壓,固定電壓參考(FVR)也可用于為運放提供參考電壓。斜率補償器可通過比較器或COG復位。其工作原理是使用可編程灌電流來使預充電到其輸入(此例中為OPA)所設置電平的電容衰減。這種電源配置非常易于使用。下面是LED串中升壓電源調節電流的示例。
升壓LED電源示例
構建并測試硬件后,只需實現一些基本功能便可增加智能,如下所示:
LED驅動器流程圖
功率點狀態機
電池充電器狀態機
結論
向電源添加得到的終結果遠比單獨使用器件時強大。集成可采用如下幾種形式:僅將MCU接入現有SMPS設計,通過高性能dsPIC建立全數字SMPS,或使用混合信號MCU將模擬SMPS功能與MCU集成到單個芯片上。
(來源:中電網)
免責聲明:本文為轉載文章,轉載此文目的在于傳遞更多信息,版權歸原作者所有。本文所用視頻、圖片、文字如涉及作品版權問題,請聯系小編進行處理。
推薦閱讀:




