【導讀】ADC驅動器是數據采集信號鏈設計的關鍵構建模塊。ADC驅動器用于執行許多關鍵功能,如輸入信號幅度調整、單端至差分轉換、消除共模偏移,并經常用于實現濾波。本技術訣竅與綜合知識(KWIK)電路常見問題解答(FAQ)筆記討論如何從單端輸入信號產生經調整的差分輸出信號,并對信號進行電平轉換以確保其滿足ADC滿量程的性能需求。
常見問題解答:為15Msps 18位ADC設計輸入驅動器時應該考慮哪些因素
簡介
ADC驅動器是數據采集信號鏈設計的關鍵構建模塊。ADC驅動器用于執行許多關鍵功能,如輸入信號幅度調整、單端至差分轉換、消除共模偏移,并經常用于實現濾波。本技術訣竅與綜合知識(KWIK)電路常見問題解答(FAQ)筆記討論如何從單端輸入信號產生經調整的差分輸出信號,并對信號進行電平轉換以確保其滿足ADC滿量程的性能需求。
為了幫助回答這個常見問題,我們將使用LTC6228(一款低噪聲、低失真、高速軌到軌輸出運算放大器)和LTC2387-18 SAR ADC。我們將利用噪聲計算顯示設計對信號鏈解決方案的整體SNR性能的影響。
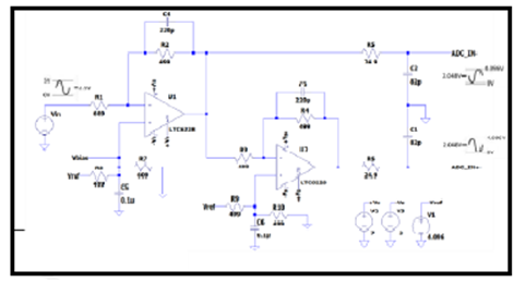
圖1.– 通過調整和電平轉換實現單端至差分轉換
設計規格示例
對于本例,設計要求規格如表1所示,輸入信號為0V至5V正弦波。此設計自始至終將使用圖1所示的ADC驅動器電路。該電路的功能是將單端輸入信號轉換、調整、移位為適當的差分輸出信號,以便它能輕松地與信號鏈中的下一級(即ADC)連接。
為了分析圖1所示電路的性能,我們將使用信噪比(SNR),獲取每一級的噪聲貢獻并將其用于整體計算。計算中使用的LTC2387-18 ADC的SNR和LTC6228的頻譜噪聲密度均來自相應數據手冊中的規格。
請注意,對于本例,可以忽略1/f噪聲的影響,因為目標頻率遠高于1/f區域,并且選定的元器件(如圖1所示)經過優化可以最大限度地減少噪聲貢獻。
設計技巧/注意事項
1.在單電源和雙電源之間進行選擇時,應考慮如下一些因素:由于信號鏈的裕量要求,單電源可能意味著信號擺幅降低,這可能導致SNR降低;雙電源供電必須產生負電源軌,增加了復雜性,但由于可用裕量增加,信號擺幅可以更高,因此SNR性能高于單電源情況。從表1可以看出,我們使用了+7V/-3V的不對稱電源,這種電源電壓配置可提供足夠的裕量以確保輸入和輸出范圍得以保持。
2.VBias如圖1所示,此信號用于將第一級的輸出信號電平轉換為與ADC輸入匹配所需要的共模電壓電平。從圖1可以看出,這是通過使用電阻分壓器來簡單實現的,其中基準電壓Vref用作源。
電容C5用于消除分壓器產生的噪聲。
注意:
? 驅動器網絡的阻抗應等于反饋網絡的阻抗。這一點在無法使用內部偏置電流抵消功能時很重要。這種配置將確保由偏置電流引入的額外失調電壓會被降低。
? 如果使用內部偏置抵消功能,則應使用高電阻值,以降低該分壓器網絡的功耗。
3.為減少失真誤差,RC濾波器應使用高質量電容(如C0G (NP0))和電阻。
4.使用大于計算值的標準電阻值。
5.如果不關心功耗問題,則兩級的反饋電阻和增益電阻值可降至301Ω,以提高ADC和驅動器信號鏈的SNR性能。
設計步驟
(討論參考圖1)
? 信號調整和電平轉換
? 使用轉換函數求解R1
應該注意的是,對于低電阻值,LTC6228的電壓噪聲占主導地位。隨著電阻增加,電阻噪聲開始占主導地位。隨著電阻繼續增加,電流噪聲占主導地位。
如果選擇R2的電阻值為499Ω,則設計的噪聲和功耗可以取得良好的平衡。
求解R1
? 計算VBias電壓值。這是利用Vi和Vo的共模電壓來完成的。目標是將第一級放大器的輸出電平轉換為2.048V。
Vocm = 2.048V且Vicm = 2.5V
然后計算Vbias,如下所示:
? 計算比率 ,確保達到所需的偏置電壓(Vbias)。假設R8 = 499Ω可在輸入引腳處實現平衡阻抗,然后計算R7。分壓器網絡的噪聲由C5濾除
? 電路噪聲分析:
? 第一級輸出 - 電壓噪聲計算
第一 級輸出端的總電壓噪聲( )可使用下式計算:
其中:
– 電流噪聲 * 源阻抗引起的噪聲
– 電阻噪聲
計算第一 級的噪聲增益:
求解電流噪聲引起的電壓噪聲貢獻 。根據LTC6228數據手冊,
? 第二 級輸出 - 電壓噪聲計算
? 噪聲帶寬計算
計算每一級的有效噪聲帶寬,以將電壓噪聲轉換為有效值噪聲。
使用二階濾波器的第一 級有效噪聲帶寬
使用以下公式求解有效噪聲帶寬BWn。這里,k為參考磚墻LPF的校正因子,在本例中它是1.22,n為濾波器的階數。
第二 級有效噪聲帶寬:三階 濾波器
? 噪聲譜密度至有效值噪聲的轉換
將各級的頻譜密度轉換為等效有效值噪聲。
求解
求解
? 計算ADC驅動器總噪聲
計算ADC驅動器的總差分電壓噪聲。
? ADC噪聲計算
求解滿量程輸入信號的ADC電壓噪聲。使用4.096Vp或2.9Vrms,SNRadc = 95.7dB。
? 信號鏈SNR計算
根據計算出的ADC驅動器和ADC噪聲計算預期的SNR性能。
a. 滿量程輸入信號
b. -1.7dBFS輸入信號:
其中 -1.7dBFS = 2.38VRMS
設計仿真
圖1中電路的性能是使用LTSpice仿真工具進行仿真的,以確定是否符合主要目標規格。
從仿真試驗臺得到的結果如圖2-圖6所示
圖2.– 輸入信號調整
圖3.輸出共模電壓VOCM
圖4:差分輸出
圖5 RMS差分噪聲
圖6.總噪聲,ADC + 驅動器
測量結果
使用LTC6228評估演示板和LTC2387-18評估演示板獲取測量結果。對于本例,輸入信號設置為-1.7dBFS。此信號鏈的實測SNR為92.13 dB。該結果比計算出的SNR (93.1 dB)低大約1 dB。1 dB的差異很可能是由于電路板的寄生效應和所用元器件的容差導致的非理想效應。為實現預期的滿量程SNR,將測量值增加1.7dB,結果將達到93.83dB,高于電路設計的目標SNR性能。
設計器件
圖7 – 測量的總SNR,ADC + 驅動器
參考資料
LTSPICE?是一款高性能SPICE III仿真軟件、原理圖采集工具和波形查看器,集成增強功能和模型,簡化了開關穩壓器、線性穩壓器和信號鏈電路的仿真。
ADI公司提供廣泛的技術指南用于建立理論基礎。以下是一些已被證明有用且值得閱讀以了解更多信息的技術指南。
MT-047 – 運算放大器噪聲
MT-048 – 運算放大器噪聲關系:1/f噪聲、RMS噪聲和等效噪聲帶寬
MT-049 – 單極點系統的運算放大器總輸出噪聲計算
MT-050 – 二階系統的運算放大器總輸出噪聲計算
免責聲明:本文為轉載文章,轉載此文目的在于傳遞更多信息,版權歸原作者所有。本文所用視頻、圖片、文字如涉及作品版權問題,請聯系小編進行處理。
推薦閱讀:
































