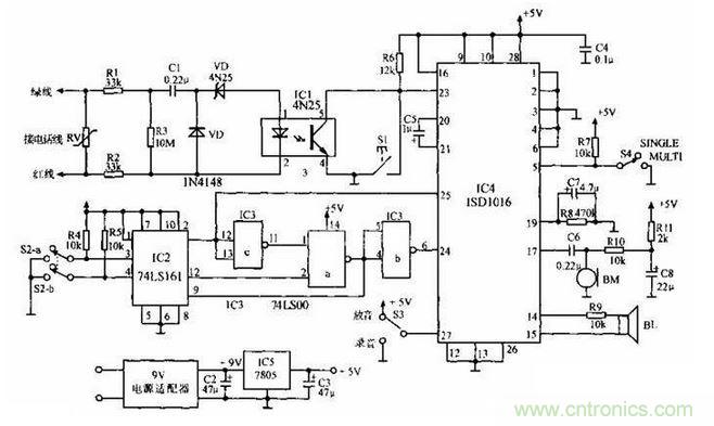
【導讀】本文為大家帶來的是一款用語音代替電話鈴聲的留言控制器電路設計。該控制器可以存貯留言、音樂、一首歌或其他聲響,以此替代單調的振鈴聲。供大家學習參考。
該電話為用語言芯片ISD1016制作的用語音代替電話鈴聲留言控制器的原理電路圖。該控制器可以存貯留言、音樂、一首歌或其他聲響,以此替代單調的振鈴聲。

相關閱讀:
發布時間:2014-06-13 責任編輯:sherryyu

我愛方案網 ICGOO元器件商城 創芯在線檢測 芯片查詢 天天IC網 電子產品世界 無線通信模塊 控制工程網 電子開發網 電子技術應用 與非網 世紀電源網 21ic電子技術資料下載 電源網 電子發燒友網 中電網 中國工業電器網 連接器 礦山設備網 工博士 智慧農業 工業路由器 天工網 乾坤芯 電子元器件采購網 亞馬遜KOL 聚合物鋰電池 工業自動化設備 企業查詢 工業路由器 元器件商城 連接器 USB中文網 今日招標網 塑料機械網 農業機械 中國IT產經新聞網 高低溫試驗箱
關閉
關閉