【導讀】家用電療儀是很多家庭必備的,用以消除疲勞和作為一些常見病的輔助治療。但是它是怎么工作的?大概很少人知道吧,本文就為大家通過對家用變頻式電療儀工作原理電路設計圖來為大家詳解。
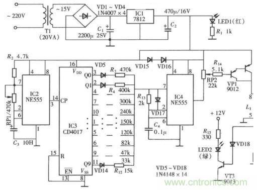
家用電療儀具有十擋自動循環變換輸出頻率的功能,且其輸出脈沖強度和頻率變換速度均可自由調節。它輸出脈沖寬廣的頻譜很適易于用作按摩器,以消除疲勞和作為一些常見病的輔助治療。電路由可變頻率式脈沖振蕩器、振蕩頻率變換控制器和脈沖輸出電路組成。

相關閱讀:
發布時間:2014-06-13 責任編輯:sherryyu

我愛方案網 ICGOO元器件商城 創芯在線檢測 芯片查詢 天天IC網 電子產品世界 無線通信模塊 控制工程網 電子開發網 電子技術應用 與非網 世紀電源網 21ic電子技術資料下載 電源網 電子發燒友網 中電網 中國工業電器網 連接器 礦山設備網 工博士 智慧農業 工業路由器 天工網 乾坤芯 電子元器件采購網 亞馬遜KOL 聚合物鋰電池 工業自動化設備 企業查詢 工業路由器 元器件商城 連接器 USB中文網 今日招標網 塑料機械網 農業機械 中國IT產經新聞網 高低溫試驗箱
關閉
關閉