【導讀】高精度高邊電流檢測對于汽車控制系統至關重要,例如電動助力轉向、自動變速、傳動控制、發動機燃料噴射控制、制動閥控制、以及主動懸掛系統。所有這些應用都需要精密調節通過電機或螺線管的電流,以控制電機扭矩或螺線管驅動。本文介紹的電路采用精密、高邊檢流放大器(MAX9918),用于監測寬輸入共模電壓范圍內的負載電流。該電路適合于由于電感、電池反接或瞬態事件會造成輸入共模電壓達到負壓的應用。
電動助力轉向(EPS)系統中的電流檢測
EPS不同于傳統的助力轉向系統,它沒有液壓泵或液體。而是將一個電動機通過齒輪機構安裝在轉向齒條上。駕駛員轉動方向盤時,轉向傳感器檢測方向盤的位置和轉速。該信息與來自安裝在轉向軸上的轉向扭矩傳感器輸入一起送至助力轉向控制模塊。為了確定所需要的轉向助力,控制模塊接受來自于車速傳感器、牽引力控制和穩定性控制系統的輸入(圖1)。

圖1. 典型EPS系統的簡化方框圖
與動力模塊的接口允許控制模塊調節電機電流。增大電機電流則增大助力,反之亦然。電機電流往往通過采用H橋電路(圖2)送入脈寬調制(PWM)電壓進行控制。以下的真值表(表1)匯總了H橋電路的不同工作模式。電機表現為感性負載,所以通過平均產生的脈動電流確定扭矩—為駕駛員提供最終助力。

圖2. 該H橋的4個柵極信號相位決定電機的方向和速度

表1. H橋真值表
電流測量器件檢測電機電流并向控制模塊提供實時反饋,使該模塊調節PWM占空比,直到電流達到其目標值。測量電機電流的常用方法是與電流通路串聯一個低值檢測電阻,該電阻上產生一個小壓降。該差分電壓被電流檢測放大器放大,表示電流幅值。
電流檢測提供三個選項:低邊、高邊和電機上。相對應地,可將檢測電阻置于H橋和地之間(低邊電流檢測)、直流總線基部或電池正極端子和H橋之間(高邊電流檢測),或者直流總線的高邊或電機本身(輸出電機PWM電流檢測)。需要對這些替代方案進行不同的折中。低邊方法比較方便,但是在接地回路增加了所不希望的電阻,并且它缺少檢測對地短路故障的診斷能力。無論是高邊還是低邊方法,都能夠持續監測二極管中的電流。然而,PWM電流檢測沒有這些缺點。
PWM電流測量電路可能看起來簡單,但是它所需的性能參數卻非比尋常。電路必須處理從地到電池電壓之間的滿擺幅共模電壓。所以,為了抑制共模電壓偏移,電路不僅必須具有與該擺幅對應的高輸入電壓范圍,而且必須在開關頻率及擺率引起的相關頻率處具有出色的CMRR。
共模瞬態和PWM信號的最小占空比也對電流檢測放大器的建立時間提出了苛刻要求。為了獲得高精度和線性響應,電流測量電路必須具有高增益、高精度,以及低失調電壓。由于人工干預是控制環路的一部分,所以線性度和精度尤其關鍵。電路中的任何非線性都會造成車輛在轉向過度時產生擺動或振動,從而影響駕駛體驗。
在圖3所示的電機電流控制和測量電路中,電機連接為H橋配置,由于所加電壓極性很容易反接,使其能夠向任一方向轉動。所示IC能夠承受的共模電壓從-20V至+75V,使其不受感性負載、拋負荷瞬態電壓及電池反接故障的影響。器件還集成了測量放大器,擁有專利的直流反饋架構提供精密電流檢測,輸入失調電壓為400µV (最大),增益誤差為0.6% (最大)。外部基準電壓支持H橋所需的雙向電流檢測,以及工作于半橋H橋電路時的單向電流檢測。雙向應用中,當檢測電壓為零時,輸出電壓等于基準電壓。可調增益和固定增益方式使該部件能夠在各種應用中都具有最大靈活性。

圖3. PWM兼容的H橋電流檢測電路
螺線管驅動電流檢測
螺線管被作為汽車中的機電開關廣泛應用。例如,標準螺線管為啟動電機提供大電流驅動,啟動發動機。然而,多種汽車控制系統采用螺線管驅動進行精密控制。例如,鐵路上使用的柴油機系統依靠螺線管作為精密的電子控制閥,它將正確的油量直接噴射至發動機的每個高壓汽缸。這些閥門的定時由發動機控制單元精密控制,確保與柴油發動機同步。這樣就能形成相對“綠色”的發送機,噪聲更低,排放更少,更具燃油效率。螺線管控制的其它應用包括自動變速、傳動控制、制動控制以及主動懸掛。
高邊開關通常為FET,其柵極由PWM信號控制(圖4)。FET導通時,它將螺線管連接至14V電池電壓,產生電流,對螺線管線圈充電;FET截止時,螺線管通過箝位二極管和分流電阻放電。PWM頻率和占空比的調節決定螺線管中的平均脈動電流,進而控制施加至執行器的力。

圖4. 圖中典型的螺線管驅動電流采用高邊分流
為了調節PWM頻率和占空比而檢測螺線管電流的挑戰與H橋應用中類似。電流檢測放大器輸入處的共模電壓范圍從電池電壓低至略為負值水平(箝位二極管的壓降)。典型螺線管需要幾個安培的電流,所以能承受這一電流的箝位二極管所呈現的正向偏壓高于1V。
同樣,電流檢測放大器的寬輸入共模范圍和響應共模變動的快速建立時間非常適合于該項應用。該應用與H橋的主要區別是螺線管電流流動的方向總相同,因此電流檢測放大器僅需是單向(MAX9918的基準輸入(REFIN)連接至地時,即變為單向電流檢測放大器)。
實驗室結果
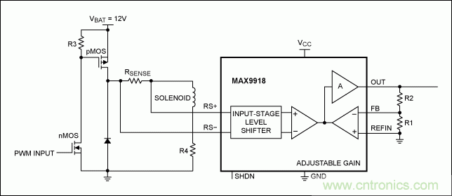
圖5所示為作為實驗室原型的螺線管典型應用電路。用2mH電感模擬螺線管,1.6Ω低ESR。檢測電阻為100mΩ,15Ω的R4將螺線管最大電流限制為:
IMAX = VBAT/(RSENSE + ESR + R4) = 12V/(0.1 + 1.6 + 15)Ω = 0.72A
(注意,實際螺線管電路中沒有R4。)
該最大電流值為電感完全充電時達到的理論限值。圖中所示的電阻和電感值將電路時間常數設定為大約0.12ms,相當于大約8.3kHz。外部電阻R1 = 1kΩ和R2 = 79kΩ設定的增益為80。

圖5. 該螺線管驅動電流為實驗原型
采用PWM頻率5kHz、占空比分別為80% (圖6)和50% (圖7)的波形,說明圖5所示電路的工作。頂部波形為R4的電壓,與電感通過的電流成比例。中間波形為電流檢測放大器的輸出,底部波形所示為PFET漏極的PWM信號。占空比越大,產生的電流越大,與預期相符。

圖6. 來自于圖5電路的波形,采用5kHz PWM頻率,80%占空比(頂部波形為R4電壓,中間波形為電流檢測放大器的輸出,底部波形為pFET柵極的PWM信號)。

圖7. 來自于圖5電路的波形,采用5kHz PWM頻率,50%占空比(頂部波形為R4電壓,中間波形為電流檢測放大器的輸出,底部波形為pFET柵極PWM信號)。
綜上所述,利用高精度、高壓、高邊電流檢測放大器,例如MAX9918,能夠以較小的檢測電阻進行精密測量。它能夠處理EPS等系統中常見的H橋驅動雙向電機電流,以及自動變速、傳動控制、制動控制和主動懸掛中常見的單相螺線管電流。
本文來源于Maxim。
推薦閱讀:




