【導讀】開發先進的大氣數據、姿態和航向參考系統 (ADAHRS) 解決方案,對于確保有人駕駛和無人駕駛飛機系統的精確導航和安全至關重要。為了設計出穩健可靠的 ADAHRS,開發人員需要使用能夠應對航空電子導航系統設計中多重挑戰(包括傳感器精度、環境適應能力和系統集成)的組件。
開發先進的大氣數據、姿態和航向參考系統 (ADAHRS) 解決方案,對于確保有人駕駛和無人駕駛飛機系統的精確導航和安全至關重要。為了設計出穩健可靠的 ADAHRS,開發人員需要使用能夠應對航空電子導航系統設計中多重挑戰(包括傳感器精度、環境適應能力和系統集成)的組件。
本文介紹了如何利用 Analog Devices 的精密數據采集模塊和慣性測量裝置 (IMU) 來應對這些挑戰,并簡化有效 ADAHRS 解決方案的開發。
航空安全依靠先進的傳感器系統
從無人駕駛航空系統 (UAS) 到大型噴氣式客機,在所有航空領域提供準確的飛行性能信息都對安全至關重要。隨著飛機氣動性能的改進,航空電子系統的功能也從基于磁羅盤、機械陀螺儀和真空驅動飛行儀表的飛行員傳統“六件套”飛行儀表,發展到日益復雜的圖形顯示電子飛行儀表系統 (EFIS)“玻璃駕駛艙”。
在 EFIS 的基礎上,ADAHRS 整合了大氣數據計算機和姿態與航向參考系統 (AHRS) 的功能,而這些功能是補充美國全球定位系統 (GPS) 和 GPS 的相關地面廣域增強系統 (WAAS) 等遠程全球導航衛星系統 (GNSS) 導航輔助設備所必需的。大氣數據計算機可以利用大氣壓力測量值和外部空氣溫度,計算飛機的高度和垂直變化率、空速和地面速度。為了提供慣性導航中航跡推測所需的飛機姿態(俯仰、橫滾和偏航)和航向數據,ADAHRS 依靠陀螺儀測量角速度變化、加速度計測量線速度變化和磁力計測量磁航向。傳感器技術的進步極大地改變了這些關鍵傳感器的性質。
在過去,復雜的光纖或環形激光陀螺儀曾是為數不多的能夠為航空業提供足夠精度的技術之一。如今,先進微機電系統 (MEMS) 的出現為開發人員提供了一種可滿足不同航空平臺要求的技術(圖 1)。
圖 1:高端 MEMS 陀螺儀具有獨特的特性,使其成為航空電子系統的首選技術。(圖片來源:Analog Devices)
除了陀螺儀、加速度計和磁力計之外,ADAHRS 的功能還依賴于報告外部氣溫和氣壓的傳感器所提供的可靠數據流。其他壓力、力和位置傳感器提供有關飛行表面、起落架和前輪轉向機構的位置和載荷數據。還有一些傳感器提供發動機信息系統所需的發動機性能和燃料方面的重要數據,以及機艙溫度、壓力和氧氣水平數據。
Analog Devices 將高性能傳感器數據采集模塊與 MEMS IMU 相結合,為開發人員提供了開發航空電子解決方案所需的關鍵組件,這些解決方案的可靠性、準確性、尺寸和成本特性使其能夠廣泛應用于各種航空飛行系統。
在現代航空電子設備中應用傳感器數據采集模塊和 IMU
為了從任意飛行平臺的各種傳感器中獲取數據,高性能數據采集模塊針對每種傳感器模態和功能要求提供了多種性能選擇。憑借其精密信號鏈 μModule 解決方案,Analog Devices 將常用的信號處理子系統,包括信號調節塊和模數轉換器 (ADC),集成到一個小巧的系統級封裝 (SIP) 器件中,以解決棘手的設計難題。μModule 還集成了關鍵的無源元器件,這些元器件采用 Analog Devices iPassive? 技術構建,具有出色的匹配和漂移特性,可最大限度地減少溫度相關誤差源,并簡化校準流程,同時緩解散熱方面的挑戰。解決方案占用空間顯著減少,可增加更多通道/功能,適用于需要在一定溫度和時間條件下保持精度和穩定性的可擴展航空儀器。μModules 簡化了信號鏈物料清單 (BOM),降低了對外部電路的性能敏感度,縮短了設計周期,從而降低了總擁有成本。
Analog Devices 的 ADAQ4003 和 ADAQ23878 μModule 專為滿足苛刻的數據采集要求而設計,集成了一個帶有 0.005% 精度匹配電阻器陣列的全差分 ADC 驅動放大器(FDA,圖 2)、一個穩定的基準緩沖器和一個 18 位逐次逼近寄存器 (SAR) ADC,能夠分別提供 2 MSPS(每秒百萬次采樣)和 15 MSPS 的性能。
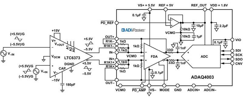
通過將 ADAQ4003 等 μModule 數據采集設備與 Analog Devices 的 LTC6373 等全差分可編程增益儀表放大器 (PGIA) 相結合,開發人員可以實現一個簡單的解決方案,以滿足航空系統的眾多復雜傳感要求。
圖 2:通過將 LTC6373 全差分 PGIA 與 ADAQ4003 μModule 數據采集系統相結合,開發人員就可以有效地滿足眾多航空傳感要求。(圖片來源:Analog Devices)
如前所述,基于 MEMS 的傳感器是提供 ADAHRS 功能所需關鍵數據的有效解決方案。通過將 MEMS 三軸陀螺儀、三軸加速度計與溫度傳感器及其他功能模塊、六自由度 IMU(例如 Analog Devices 的 ADIS16505 精密微型 MEMS IMU 和 ADIS16495 戰術級慣性傳感器)集成在一起,可以提供簡化航空電子子系統開發所需的全套功能(圖 3)。
圖 3:ADIS16505 IMU 和 ADIS16495 IMU(如圖所示)將傳感器與控制器、校準、信號處理和自檢模塊集成在一起,為電子測量系統的底層航空電子系統(如 ADAHRS)提供完整的解決方案。(圖片來源:Analog Devices)
這些系統組合在 ADAHRS 中,可作為慣性導航系統的基本組件使用,即使在沒有衛星或地面導航輔助的情況下,也能夠為用戶提供到達所需目的地的必要航向信息。與任何人造設備一樣,基于 MEMS 的設備也會受到各種性能限制的影響,從而降低計算導航的精度。例如,不可避免的制造偏差、內部噪聲源和環境影響都會限制 MEMS 陀螺儀的精度。
制造商會在各種參數規格數據表中記錄這些因素對性能的影響。在這些規格中,靈敏度、非線性和偏差參數會直接影響 ADAHRS 的精度。在陀螺儀中,靈敏度(角速率測量分辨率)受限會導致轉彎時出現航向誤差 (Ψ) 和位置誤差 (de)(圖 4,左);非線性響應(偏離理想的線性響應)會導致在 S 形轉彎等一系列機動動作后出現類似的誤差(圖 4,中);陀螺儀偏差則會導致航向和位置發生漂移,即使在巡航期間(無加速度的直線平飛)也會如此(圖 4,右)。
圖 4:陀螺儀靈敏度限制、非線性和偏差會導致轉彎(左)、S 形轉彎(中)和巡航(右)時航向誤差 (Ψ) 和位置誤差 (de) 的累積。(圖片來源:Analog Devices)
產生偏差的原因包括:陀螺儀各軸與其他軸或封裝的未對準、比例誤差,以及陀螺儀對線性加速度的不正確響應(由于 MEMS 制造過程中的不對稱而導致的旋轉)。Analog Devices 通過在多種旋轉速率和溫度條件下對 ADIS16505 和 ADIS16495 IMU 進行測試,為每個器件確定了特定的偏差校正系數。這些部件特定的偏差校正系數存儲在每個部件的內部閃存中,并在傳感器信號處理過程中應用。
除了可校正的偏差系數外,各種來源的隨機噪聲也會隨著時間的推移對偏差誤差造成影響。雖然這種隨機噪聲無法直接補償,但可以通過延長采樣積分時間來降低其影響。陀螺儀數據表中的阿倫偏差(或阿倫方差)圖描述了更長采樣時間能在多大程度上減少噪聲,該圖顯示了以每小時度數 (°/hr) 為單位的噪聲與積分周期 (τ) 的關系(圖 5)。
圖 5:ADIS16495 IMU(左)和 ADIS16505 IMU(右)中 MEMS 陀螺儀的阿倫偏差圖,描述了延長采樣時間補償隨機漂移的能力。(圖片來源:Analog Devices)
阿倫偏差圖的最小值代表陀螺儀隨時間漂移的最佳情況,該參數稱為零偏穩定性 (IRBS),在規格數據表中通常以平均值和一個標準偏差之和來表示。對于開發高精度 ADAHRS 解決方案的開發人員來說,IMU 的 IRBS 為了解該部件的最佳性能提供了一個重要參數。陀螺儀專家將 Analog Devices 的 ADIS16495 等 IMU 歸類為“戰術級”,即陀螺儀的 IRBS 值介于 0.5° 至 5.0°/hr 之間。
ADIS16495 的多個重要參數具有嚴格的規格,可以滿足更苛刻戰術應用的要求。為了提升性能,ADIS16495 集成了一對 MEMS 陀螺儀,并為三個軸各集成了一個專用的 4100 Hz 采樣信號鏈(見圖 6)。
圖 6:通過對采用專用信號鏈的一對 MEMS 陀螺儀的輸出進行平均處理,ADIS16495 戰術級 IMU 提高了陀螺儀的精度和漂移性能。(圖片來源:Analog Devices)
每個信號鏈的樣本隨后以獨立的 4250 Hz 采樣頻率 (fSM) 進行合并,從而實現減少噪音影響的角速度測量。將這種采樣方法與更嚴格的性能規格相結合,就能使 IMU 滿足更為苛刻的航空電子設備要求。
快速開發和探索基于 IMU 的設計
為了幫助加快基于其 IMU 的設計開發,Analog Devices 提供了一套完整的開發工具。Analog Devices 的 FX3 軟件堆棧旨在支持其 EVAL-ADIS-FX3 IMU 評估板(圖 7)和相關的分線板,包括固件包、與 .NET 兼容的應用程序編程接口 (API) 和圖形用戶界面 (GUI)。API 提供的封裝庫允許開發人員使用任何支持 .NET 的開發環境,包括 MATLAB、LabView 和 Python 的開發環境。在開發過程中,FX3 評估 GUI 使開發人員能夠輕松讀寫寄存器、捕獲數據并實時繪制結果。
圖 7:EVAL-ADIS-FX3 評估板是完整的硬件和軟件支持包的一部分,可幫助測試 Analog Devices 的 IMU。(圖片來源:Analog Devices)
總結
ADAHRS 航電解決方案構成了不斷發展的 EFIS 的核心。隨著基于 MEMS 技術的精密陀螺儀、加速度計和磁力計的發展,航空電子系統可以提供過去除了最大的商用飛機機隊外,其他所有飛機都無法企及的飛行性能和導航能力。利用 Analog Devices 的數據采集模塊和高度集成的 IMU,航空電子設備開發人員可以設計出更具成本效益、更小巧的解決方案,以滿足航空系統對功能、安全性和可靠性的嚴格要求。
(作者:Stephen Evanczuk)
免責聲明:本文為轉載文章,轉載此文目的在于傳遞更多信息,版權歸原作者所有。本文所用視頻、圖片、文字如涉及作品版權問題,請聯系小編進行處理。
推薦閱讀:
車用TVS、電阻和溫度傳感器選型:三款位居C位的元件,推薦給你
來吧,展示!第104屆中國電子展暨國際元器件及信息技術應用展火熱招商中




