【導讀】環境光傳感器是一種感應周圍環境光線強度的器件。從自動調節顯示亮度以優化視覺體驗,到智能節能,環境光傳感器以其多樣化類型和運作原理,滿足著不同的應用需求。本文將介紹一些常見的環境光傳感器類型與應用、選用指南,并介紹一些常見問題和解決方案。
文章概述
環境光傳感器是一種感應周圍環境光線強度的器件。從自動調節顯示亮度以優化視覺體驗,到智能節能,環境光傳感器以其多樣化類型和運作原理,滿足著不同的應用需求。本文將介紹一些常見的環境光傳感器類型與應用、選用指南,并介紹一些常見問題和解決方案。
環境光傳感器的應用
環境光傳感器是一種能感應周圍光線強度的裝置,通常用于調節設備的顯示亮度,以提升用戶的使用體驗。常見的應用場景包括智能手機、平板和筆記本電腦等顯示屏上的亮度調節。此外,在電子閱讀器和電視中,環境光傳感器也可用于調整屏幕色溫,帶來更加舒適的閱讀或觀看體驗。
此外,在許多電子設備中,環境光傳感器可用于節省能源。它可以自動調整背光亮度,根據周圍光線情況降低能耗,以延長電池使用壽命。在數碼相機和手機攝像頭中,環境光傳感器可以影響曝光時間和其他相機設置,以適應不同的光線條件,提高拍攝效果。在室內照明系統中,環境光傳感器可檢測周圍環境的亮度,從而控制室內照明,實現自動照明調節,提高能源效益。

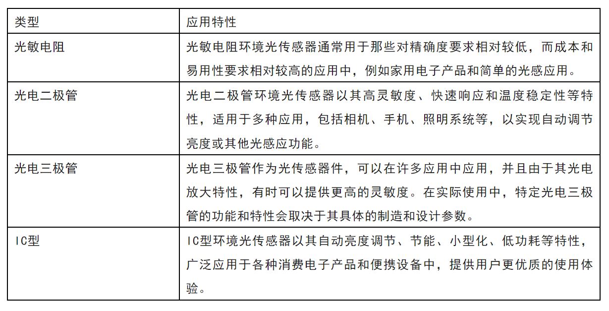
四種常見環境光傳感器及適用場景
環境光傳感器的種類與類型相當多樣,其運作原理也各不相同,以下將為您介紹一些常見的環境光傳感器。
光敏電阻(LDR)

光敏電阻(Light-Dependent Resistor,簡稱LDR)是一種被廣泛應用于環境光傳感器中的器件,光敏電阻通常在低光環境下電阻較大,而在高光環境下電阻較小,其通過測量電阻變化,來感知光線的強弱。
光敏電阻環境光傳感器通常被應用于設備的亮度自動調節功能,通過監測環境光線的變化,設備可以自動調整顯示屏亮度或照明設備的亮度,提供更適合當前光線條件的顯示效果或照明。由于能夠實現自動亮度調節,光敏電阻環境光傳感器有助于節省能源。當光線充足時,可以降低顯示屏的亮度,減少設備的能耗,這在移動設備中特別重要。
光敏電阻對光的敏感度隨波長的不同而變化。通常,它對可見光區域較為敏感,但對紅外線和紫外線的敏感度相對較低。光敏電阻對光的變化具有一定的時間響應,但它不是實時反應的器件,而是隨著時間的推移,會逐漸適應新的光環境。
光敏電阻的電阻值還受溫度影響,因此在應用中需要考慮溫度對其性能的影響。光敏電阻是一種相對廉價的光敏傳感器件,并且非常容易使用。它的制造成本低,適用于各種應用場景。
2. 2. 光電二極管(Photodiode)

光電二極管(Photodiode)是一種用于光感應的半導體器件,它被廣泛應用于光傳感器中,包括環境光傳感器。光電二極管可以轉換光信號為電流信號,其輸出電流與光線強度成正比,這種類型的環境光傳感器可用于精確測量光的強度。
光電二極管通常具有較高的靈敏度,能夠在廣泛的光譜范圍內檢測光線,這使得它在不同光環境下都能提供精確的光傳感性能。光電二極管具有快速的響應時間,能夠迅速反應光線變化,這使得它在需要實時性的應用中非常有效,例如相機曝光控制或自動亮度調節。
在低光環境下,光電二極管的暗電流(在無光照射下產生的電流)相對較低,這有助于提高信噪比。光電二極管的輸出電流與光線強度之間具有高度的線性關系,這意味著可以通過測量光電二極管輸出電流的大小,來準確地估計環境光的強度。
光電二極管的光譜響應通常取決于其材料和制造方式,一些光電二極管對可見光區域敏感,而其他一些可能對紅外線或紫外線有較高的敏感度。為了使光電二極管正確工作,它通常需要以反向偏壓的方式工作,這種偏壓確保光電二極管在無光照射時也能夠產生暗電流。
光電二極管的性能受溫度變化的影響較小,這使得它在不同環境中都能夠穩定運作。光電二極管通常制造成小型器件,這使得它適用于許多需要嵌入式光傳感功能的應用中。此外,光電二極管通常具有相對較低的功耗,這使得它在電池供電的應用中更加節能。
3. 3. 光電三極管

光電三極管(Phototransistor)被廣泛應用于光傳感應用,但這主要是作為光傳感器中的一部分,而非獨立的環境光傳感器。光電三極管是一種光敏器件,類似于普通的電子三極管,但是它的基本功能是在光照射下產生電流。
光電三極管主要用于傳感周圍環境中的光線強度,當光線照射到光電三極管上時,產生的電流與光線的強度成正比。由于光電三極管具有放大的特性,它可在一定程度上放大輸入的光信號,提高檢測的靈敏度。光電三極管通常具有相對快速的響應時間,這使得它在需要實時性的應用中效果良好,例如用于快速變化的光線條件下。
光電三極管的光譜響應取決于其材料和結構,不同的光電三極管對不同波長的光有不同的敏感度。光電三極管內部的放大倍數影響其傳感能力,有些光電三極管具有較高的放大倍數,這可用于提高信噪比。
光電三極管的性能受溫度影響,因此在應用中需要考慮溫度對其傳感性能的影響。光電三極管可以制造成不同尺寸和形狀,使得它能夠適應各種應用場景,包括小型化的移動設備或集成在其他器件中。
4.4. IC型環境光傳感器

IC型環境光傳感器(Integrated Circuit Ambient Light Sensor)是一種集成了光傳感功能的集成電路,通常用于測量周圍環境的光照條件。這些IC型環境光傳感器擁有一系列的功能和特性,使其適用于多種應用場景。
IC型環境光傳感器通常應用在需要自動調節亮度的設備中,它能夠傳感環境光的強度,并根據光照情況自動調整顯示屏的亮度,提供更好的視覺體驗。通過自動調節亮度,IC型環境光傳感器能夠降低設備的功耗,延長電池壽命,這在移動設備和便攜設備中尤其重要。
IC型環境光傳感器能夠傳感光線的強度,提供數值或數字輸出,以表示當前光環境的亮度水平。IC型環境光傳感器通常對可見光區域的光譜有較高的響應,但其響應特性也可能在不同波長范圍內有所變化。一些IC型環境光傳感器支持多種操作模式,例如適應性亮度控制、背光控制,或特定應用場景的優化模式。
IC型環境光傳感器通常非常小巧,適合嵌入各種設備中,并且易于集成到設計中。這些傳感器通常具有低功耗特性,使其適合應用在依賴電池供電的移動設備中。
多數IC型環境光傳感器提供數字輸出,這使得它們能夠直接與微控制器或其他數字系統集成,方便進行數據處理和控制。這些傳感器通常在不同溫度下能夠保持相對穩定的性能,提高了其應用的穩定性。由于是一體化的設計,IC型環境光傳感器通常易于集成到各種電子設備中,無需復雜的外部電路。

環境光傳感器選擇與設計的關鍵考量因素
在選擇和設計環境光傳感器時,需要考慮多個因素以確保性能和可靠性。
明確應用需求:例如自動亮度調節、能源節約、環境監測等,這將有助于選擇適合的環境光傳感器類型和性能要求。工程師可以考慮使用光敏電阻、光電二極管,還是IC型環境光傳感器,不同的傳感器具有不同的特性,例如靈敏度、響應時間、溫度穩定性等。
光譜效應考量:特別是在特定應用中需要考慮的光譜范圍,確保所選擇的傳感器能夠正確地應對特定光源。
溫度穩定性:考慮應用環境的溫度變化,一些傳感器可能對溫度變化較為敏感,而某些可能具有較好的溫度補償性能。
動態范圍:在設計時還需要確保所選擇的環境光傳感器具有足夠的動態范圍,能夠應對不同光環境下的變化,這對于在不同光強度條件下提供精確的測量結果非常重要。
耐用性與穩定性: 針對在長時間運行或特殊環境下的應用,某些應用場景可能需要更耐用的材料或外殼。
功耗:對于便攜式和電池供電的設備,應注意傳感器的功耗。選擇低功耗的環境光傳感器,可提高電池壽命。
校正與精度: 若需要高精度的光傳感,需考慮傳感器的校正需求,一些傳感器可能需要定期的校正以確保準確性。
封裝與安裝:需考慮傳感器的封裝形式以及如何安裝在應用中,一些環境光傳感器可能需要額外的保護或安裝特定的方向和位置,并可比較市場上不同供應商提供的傳感器,評估其性能和成本,選擇可靠的供應商以確保長期供應和技術支持。
環境光傳感器應用的常見問題與解決方案
在應用環境中,環境光傳感器可能面臨一些常見的問題,這些問題可能影響其性能和準確性。
一些光傳感器可能對于特定類型的材料有穿透性差,導致在特定環境中無法正確傳感光強度,因此需要選擇適用于特定應用的穿透性較好的傳感器,或者調整傳感器的位置和方向,以確保光線可以正確到達傳感器表面。
環境光傳感器的性能可能受到溫度變化的影響,導致不準確的光傳感結果。此時應使用具有良好溫度補償性能的傳感器,或者在系統中添加溫度補償電路,以校正由溫度變化引起的偏差。
環境光傳感器可能對不同光源的變化(例如熒光燈、LED燈等)反應不同,導致準確性差。因此應使用對多種光源有良好響應的傳感器,或者在應用中進行校正以適應不同的光源。
如果環境光傳感器的動態范圍不足,將無法應對極端的光環境變化。此時應選擇具有較大動態范圍的傳感器,或者在系統中添加自動增益控制(AGC)電路,以擴大傳感器的應用范圍。
當遇到異常光源(例如陽光直射、強光閃爍)時,可能導致傳感器錯誤地調整亮度。此時應使用過濾器或在傳感器附近添加遮光設備,以減少異常光源對傳感器的影響。此外,在長時間使用后,傳感器性能可能會下降,導致準確性下降。因此應定期檢查和更換老化的傳感器,以確保環境光傳感器的長期穩定運行。
環境中的噪聲也可能對傳感器輸出產生不良影響。此時應使用低噪聲傳感器,或者在傳感器輸出上應用數字濾波技術,以減少噪聲的影響。電磁干擾可能來自其他電子設備,對環境光傳感器性能產生干擾。因此在設計中考慮抗干擾性,或者在傳感器周圍應用屏蔽措施,以減少電磁干擾。
綜合利用上述的解決方案,可以提高環境光傳感器在不同應用場景下的穩定性和準確性。選擇和設計應隨著特定應用需求而有所不同,因此在應用中要根據具體情況進行調整。
總結
環境光傳感器現已廣泛應用于各種信息通信產品中。它們不僅能夠智能調節顯示屏亮度,優化用戶的視覺體驗,還通過精確控制功耗,顯著延長設備的使用時間。在攝影和照明領域,環境光傳感器通過偵測并適應環境光源變化,顯著提升了設備的表現,市場應用相當廣泛。本文中介紹的環境光傳感器相關信息,相信將有助您設計與選擇環境光傳感器。若有任何想法,歡迎與我們交流討論。
文章來源:DigiKey得捷
免責聲明:本文為轉載文章,轉載此文目的在于傳遞更多信息,版權歸原作者所有。本文所用視頻、圖片、文字如涉及作品版權問題,請聯系小編進行處理。
推薦閱讀:
貿澤推出全新汽車資源中心幫助工程師了解并引領EV/HEV技術的未來





